肥胖!體重控制藥物臨床試驗技術指導原則來襲?。ǜ襟w重測試表)
隨著社會經濟的發展
人民生活水平的不斷提高
越來越多的人被肥胖所困擾

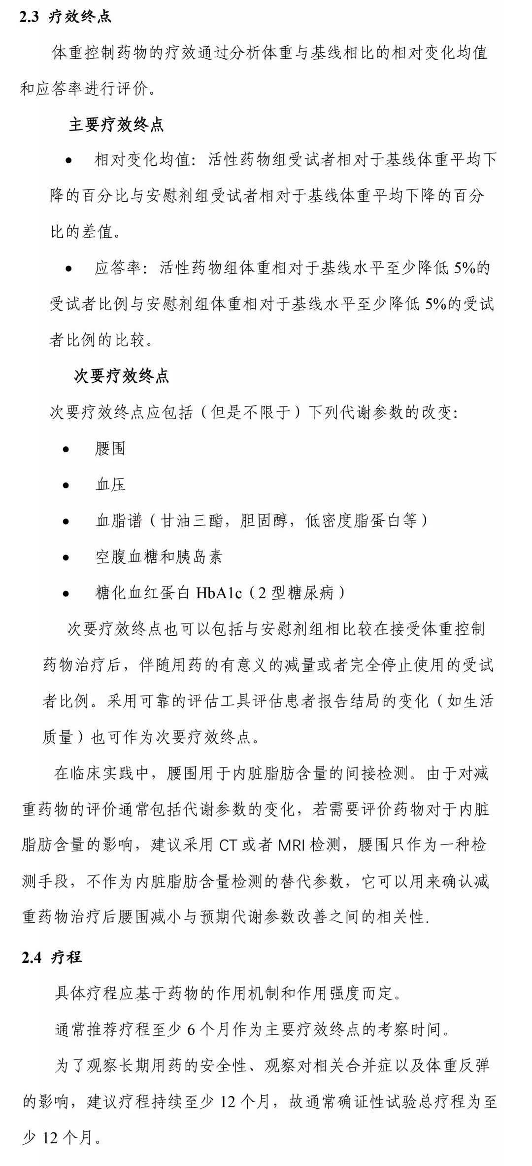
下表了解自己的胖瘦程度
?

注:人們普遍通過體重指數(BMI)來判定個人肥胖標準,BMI=體重/身高2(kg/m2)。
超重和肥胖是一種由多因素引起的以體內脂肪過度蓄積為特征的慢性代謝性疾病,其發病機制包括遺傳、代謝、環境和行為因素等,除少數由于疾病導致的肥胖外,絕大多數的超重和肥胖是能量的攝入超過能量消耗以致體內脂肪過多蓄積的結果。超重和肥胖可顯著增加心腦血管、呼吸、內分泌、消化、骨骼、生殖及精神等多系統疾病的風險并且嚴重影響生活質量。

據《中國居民營養與慢性病狀況( 2020 )》報告顯示,有超過50%的成年居民超重或肥胖,6-17歲、6歲以下兒童超重/肥胖率分別達到19%和10.4%。因此,肥胖問題是當前社會亟待解決的問題之一。
同時,肥胖被世界衛生組織確認為十大慢性疾病之一,是當今社會僅次于吸煙的致死原因。體重管理的首要手段為生活方式的改善,包括運動、飲食和其他。行為的改變,但對于一些通過上述方式仍不能取得滿意效果的患者,藥物治療也是一種選擇。
目前,全球范圍內獲準上市了多個體重控制藥物,而我國目前僅有奧利司他膠囊一種藥物獲批用于肥胖或體重超重(體重指數≥24 kg/m2)患者的治療,其減重效果有限,加之由于其作用機制(胃腸道脂肪酶抑制劑)導致的胃腸道不良反應如脂肪(油)性大便,脂肪瀉等,其在臨床上的應用并不廣泛。

近年來國際上和我國體重控制藥物的研發逐年增多、成為研發活躍的治療領域,但目前國內尚無體重控制藥物的臨床試驗指導原則,為鼓勵和推動體重控制藥物研發,規范臨床研究設計和相關技術要求,CDE近期發布《體重控制藥物臨床試驗技術指導原則》(征求意見稿),供企業和臨床研究單位參考。

體重控制藥物臨床試驗設計要點如下:




-END-
關于我們:
鄭州深藍海生物醫藥是北京新領先在臨床CRO領域打造的一個知名品牌。公司擁有300余人高專業水準的臨床服務團隊,并在石家莊、武漢、長沙、杭州、鄭州、沈陽、貴州、大連、廣州、西安、天津等20多個中心城市設立駐地辦事處。
公司下設醫學部、臨床運營部、數據部、質量控制委員會、藥物警戒部、注冊部和人類遺傳資源管理委員會等部門。能夠通過創新的服務模式和多維的信息化技術,推動臨床研究的發展及臨床研究外包服務模式的變革,為客戶提供多元化的研發支持和服務,包括創新藥和仿制藥的Ⅰ~Ⅳ期臨床試驗、仿制藥生物等效性(BE)試驗及藥代動力學(PK/PD)臨床研究、體內外相關性研究(IVIVR)、醫療器械臨床研究及第三方稽查等,全面覆蓋大小分子藥物,滿足不同類型企業的臨床研究需求,為國內外客戶打通新藥上市前最關鍵的瓶頸。
目前,公司已經與國內近1000家藥物臨床機構、600余家臨床醫院建立合作,如北京大學第一醫院、北京安貞醫院、北京阜外心血管醫院、上海長海醫院、復旦大學附屬中山醫院、江蘇省人民醫院、吉林大學中日聯誼醫院、哈爾濱醫科大學附屬第一醫院、廣東中醫院、天津中醫藥大學附屬第一醫院等,合作醫院科室1500余個。


轉載聲明:未經本網或本網權利人授權,不得轉載、摘編或利用其他方式使用上述作品。已經本網或本網權利人授權使用作品的,應在授權范圍內使用,并注明“來源:新領先醫藥科技”。

Hotline服務熱線:010-83057670
簡體中文

010-83057670
聯系地址:
技術市場部:
北京新領先
新領先藥訊
010-61006450
